This website requires JavaScript.
Explore
Help
Sign In
ryan
/
esp32cam-rtsp
Watch
1
Star
0
Fork
0
You've already forked esp32cam-rtsp
forked from
external-repos/esp32cam-rtsp
Code
Pull Requests
Activity
Files
develop
esp32cam-rtsp
/
assets
/
boards
/
schematics
/
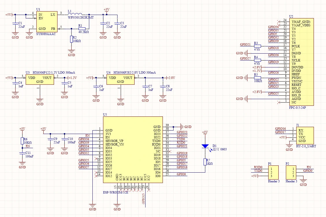
m5stack_unit_cam_sch_01.webp
Rene Zeldenthuis
4df6c9469d
Added documentation pins for Mems/grove/led
2024-02-07 02:07:23 +01:00
92 KiB
1129x753px
Raw
Permalink
History