This website requires JavaScript.
Explore
Help
Sign In
external-repos
/
esp32cam-rtsp
Watch
1
Star
0
Fork
1
You've already forked esp32cam-rtsp
mirror of
https://github.com/rzeldent/esp32cam-rtsp.git
synced
2025-11-17 21:48:00 +00:00
Code
Issues
Packages
Projects
Releases
Wiki
Activity
Files
c61e6cd882da67edac8d6a629a2f89f5ccdf7734
esp32cam-rtsp
/
assets
/
boards
/
schematics
/
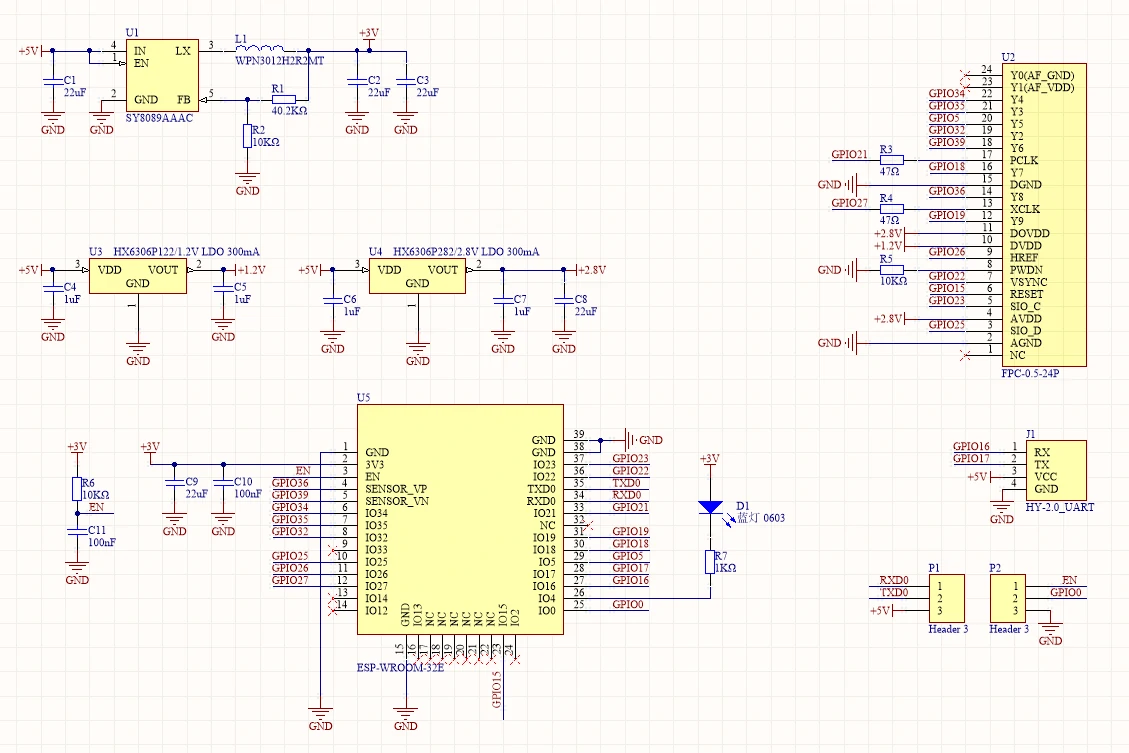
m5stack_unit_cam_sch_01.webp
Rene Zeldenthuis
4df6c9469d
Added documentation pins for Mems/grove/led
2024-02-07 02:07:23 +01:00
92 KiB
1129x753px
Raw
History