Files
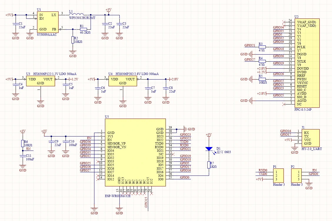
esp32cam-rtsp/assets/boards/schematics/m5stack_unit_cam_sch_01.webp
Rene a60fbc7917 Develop (#108)
* Added seeed_xiao_esp32s3

* Fixed typo

* Updating build system

* Fixed typos

* Renamed envirnment name to seeed_xiao_esp32s3

* Update README.md

* Updated platformio definitions

* Added cache

* Updated README.md

* - Default value for initResult if initialzation fails

* constexpr camera_config_t m5stack_camera_settings

* Added M5Stack UnitCamS3

* Work in progress

* WIP

* Work in progress

* Removed OTA

* Added unitcams3

* UnitcamS3

* Corrected HTML for ipv4
fixed Sewrial issue esp32s2

* USER_LED_ON_LEVEL=LOW

* Added documentation pins for Mems/grove/led

* Typo

* Removed non required depencency

* Removed non required depencency

* Readded
2024-02-13 14:13:45 +01:00

92 KiB
1129x753px

/external-repos/esp32cam-rtsp/raw/commit/a60fbc79176eec31b031296ee071c971bd91d2e5/assets/boards/schematics/m5stack_unit_cam_sch_01.webp